【Circulation】瑞金医院闫小响/陈康/张瑞岩/王计秋教授团队发现蛋白激酶DYRK1B调控心肌能量代谢参与心力衰竭新机制
背景介绍
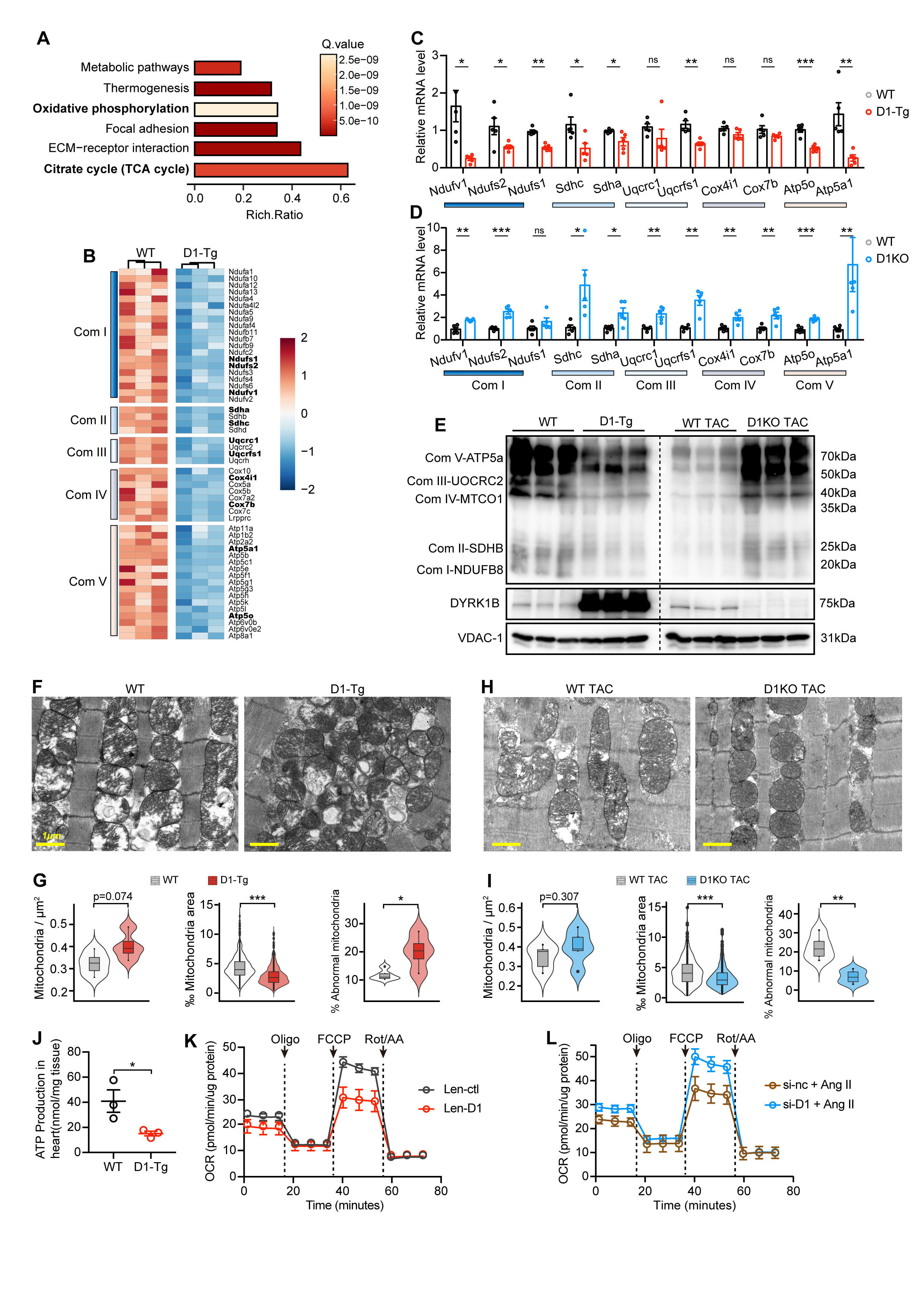
心力衰竭是各种心脏疾病的终末阶段,也是目前危害人类健康的重大公共卫生问题,尽管规范化的药物治疗显著改善心衰的临床症状,但其主要心血管事件如心衰再住院、心血管死亡发生率仍居高不下。因此,深入探索心力衰竭发生发展的病理生理过程和具体机制,有助于改善心衰患者的心功能和远期预后。研究表明,能量代谢对正常心功能的维持至关重要,而心肌能量受损与心力衰竭的发生发展密切相关。因此,深入挖掘心肌能量代谢的调节因子对心力衰竭的治疗有重要的临床价值。
2022年3月2日,上海交通大学医学院附属瑞金医院心脏内科闫小响教授团队Circulation发表DYRK1B-STAT3 drives cardiac hypertrophy and heart failure by impairing mitochondrial bioenergetics的研究论文,揭示DYRK1B是心肌能量代谢异常和心力衰竭的核心驱动因子,探究其潜在机制。(DOI: 10.1161/CIRCULATIONAHA.121.055727)




结论
综上所述,DYRK1B-STAT3信号轴通过抑制PGC-1α的表达致线粒体能量代谢受损参与心力衰竭的发生发展。该研究工作为心肌能量代谢调控心力衰竭的发生发展提供了新的靶点和思路,另一方面也丰富了DYRK1B在心血管疾病尤其是在心力衰竭发生发展中的病理作用,为将来通过调控心肌细胞能量代谢预防和治疗心力衰竭提供实验依据和理论支持。
上海交通大学医学院附属瑞金医院心脏内科庄玲芳博士为论文的第一作者,上海交通大学医学院附属瑞金医院心脏内科闫小响教授、陈康教授、张瑞岩教授和瑞金医院内分泌代谢科王计秋教授为论文的共同通讯作者。该课题得到国家自然科学基金优青项目、重点国合、重大研究计划和上海市优秀学术带头人等项目的资助。
● 中国-九游·会J9官方网站|真人游戏第一品牌
有幸为该研究提供ADV包装服务。
招聘
瑞金医院心脏内科是教育部确定的首批博士授予点,是国家重点学科、国家重点临床专科、211工程重点学科,上海市“高校创新团队建设”一期和二期单位。目前是上海市心脏介入质量控制中心挂靠单位、卫生部心血管介入诊疗技术培训基地(冠脉介入/心律失常)、卫生部心血管疾病临床路径专家单位、首批中国心房颤动介入诊疗技术培训示范基地、首批中国心衰中心建设单位、上海市室性心律失常诊治中心(主中心)、上海交通大学医学院冠心病诊治中心、卫生部临床药理基地,拥有上海交通大学心血管病研究所,是转化医学重大基础设施重要组成部分。在复旦版专科排行榜,近5年本学科位列全国第6-9位,科研排名位列全国前5位。