Nat Commun. | 上交大杨国源团队揭示不同“中风”类型的反应性胶质细胞介导的突触吞噬作用

结果
1.不同卒中模型小鼠的反应性胶质细胞的突触吞噬作用
首先作者构建了啮齿类动物脑血管疾病模型--缺血性卒中(Ischemic stroke)MCAO模型和出血性卒中(Hemorrhagic stroke)ICH模型(图1),并在卒中后D1、D3、D7和D14用Mac-2吞噬生物标志物与Iba-1(小胶质细胞/巨噬细胞标志物)和GFAP(星形胶质细胞标志物)做共标。发现,在缺血性卒中MCAO模型中,小胶质细胞/巨噬细胞和星形胶质细胞均发现了Mac-2,D14有25%的小胶质细胞/巨噬细胞和50%的星形胶质细胞表达Mac-2(图2 Ischemic Stroke)。同样,在出血性卒中ICH模型小鼠大脑中,也发现了Mac-2与Iba-1和GFAP共标现象(图2g),D14表达Mac-2的小胶质细胞/巨噬细胞占25%,星形胶质细胞仅占5%(图2 Hemorrhagic stroke)。
随后,作者研究了小胶质细胞/巨噬细胞和星形胶质细胞在缺血性卒中和出血性卒中模型小鼠大脑的突触吞噬情况。借助免疫荧光染色以及透射电镜(TEM)技术发现,两种胶质细胞在缺血性脑卒中小鼠中吞噬神经突触(图2b-d,f);在出血性脑卒中只有小胶质细胞/巨噬细胞介导突触吞噬(图2h-j,l)。

图1 啮齿类动物脑血管疾病模型构建

图2 不同卒中模型小鼠的反应性胶质细胞的突触吞噬作用
接下来,研究人员借助AAV病毒载体分别将表达抑制性突触后荧光吞噬报告元件(AAV-hsyn-Gephyrin-mCherry-eGFP)和兴奋性突触后荧光吞噬报告元件(AAV-hsyn-PSD95-mCherry-eGFP)注射到小鼠纹状体。GFP(pKa 6.0)和RFP(pKa 4.5)对溶酶体环境的敏感性不同。溶酶体水解酶首先降解GFP,使GFP荧光在溶酶体中减弱,而RFP在溶酶体中是稳定存在的。基于这一原理,研究人员发现,脑缺血小鼠中抑制性突触后(InhiPost)和兴奋性突触后(ExPost)均被小胶质细胞/巨噬细胞和星形胶质细胞吞噬(图3 Ischemic Stroke);脑出血小鼠中大多数InhiPost和ExPost被小胶质细胞/巨噬细胞吞噬,星形胶质细胞无明显作用(图3 Hemorrhagic stroke)。

图3 小胶质细胞/巨噬细胞和星形胶质细胞吞噬卒中小鼠的兴奋性和抑制性突触
上述结果提示了,小胶质细胞/巨噬细胞和星形胶质细胞在缺血性卒中小鼠中过度激活从而吞噬神经突触;而在出血性卒中小鼠中只有小胶质细胞/巨噬细胞过度激活介导突触吞噬,星形胶质细胞无明显作用。
2.反应性胶质细胞是通过MEGF10/MERTK通路对胶质增生区域的突触进行吞噬
MEGF10和MERTK是高度定位于星形胶质细胞中的吞噬受体,具有高度保守性,MEGF10和MERTK可识别兴奋性突触和抑制性突触所呈现的吞噬信号启动吞噬过程。
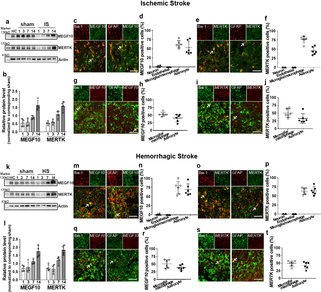
基于此,研究人员探讨了卒中后不同时间段MEGF10和MERTK表达及定位情况(图4a,k),借助Western blot等技术手段发现,卒中后14天,在反应性小胶质细胞和星形胶质细胞中均发现MEGF10和MERTK表达显著增加(图4)。

图4 小鼠缺血性和出血性卒中后MEGF10和MERTK表达水平的上调
进一步,作者借助条件性基因敲除小鼠和TEM观察发现,缺血性卒中14天后,特异性在小胶质细胞/巨噬细胞或星形胶质细胞中敲除MEGF10基因(MEGF10KO)或MERTK基因(MERTKKO)导致反应性胶质细胞介导的神经突触吞噬减少;同样地,在出血性卒中后14天,MEGF10KO或MERTKKO小鼠小胶质细胞/巨噬细胞介导突触吞噬能力下降(图5)。

图5 MEGF10KO或MERTKKO小鼠卒中后胶质细胞介导突触吞噬能力下降
3.反应性胶质细胞特异性敲除MEGF10或MERTK基因可改善神经功能障碍

图6 反应性胶质细胞特异性敲除MEGF10或MERTK基因改善小鼠卒中后树突棘密度
接下来,研究人员探讨了小胶质细胞/巨噬细胞和星形胶质细胞介导的神经突触吞噬对小鼠卒中预后的影响。MEGF10KO或MERTKKO 小鼠MCAO造模后14天,发现脑萎缩面积降低(图7a-d);此外,ICH造模后14天,C-MEGF10KO或C-MERTKKO 小鼠由出血性卒中导致的心室扩大现象得到改善(图7e-h)。
同时,神经功能缺损评分( mNSS)、转棒实验(rotarod test)、穿梭箱被动回避(step-through passive avoidance test)行为学范式结果发现,特异性在小胶质细胞/巨噬细胞和星形胶质细胞敲除MEGF10基因或MERTK基因,有助于改善由缺血性卒中造成的神经功能行为障碍;而在出血性卒中后只有特异性在小胶质细胞/巨噬细胞敲除MEGF10基因或MERTK基因可改善行为障碍(图8)。

图7 特异性敲除MEGF10或MERTK基因改善由MCAO导致的脑萎缩及ICH导致的心室扩大现象

图8 特异性敲除MEGF10或MERTK基因改善由卒中导致的行为障碍
4.反应性星形胶质细胞在不同卒中模型中的吞噬相关基因表达

图9 缺血性脑卒中与出血性脑卒中星形胶质细胞吞噬相关基因表达差异
结论
